栏目简介 - 提供各类最新的参考资料供广大用户学习交流。如最新热门电影观后感,最新畅销书籍读后感,大型学习教育活动心得体会,最新中高考满分作文、学习方法等等!
必修一数学重点知识点总结
必修五数学第二章知识点
必修五第二章数学知识点总结
必修五第一章数学知识点
如何用小学生生字本做数学题?
高中数学五三小题有哪些?
重点高中数学教材推荐书目有哪些?
高中数学秒杀定律有哪些?
小学生反感数学课如何应对?
小学数学中如何让等式两边相等?
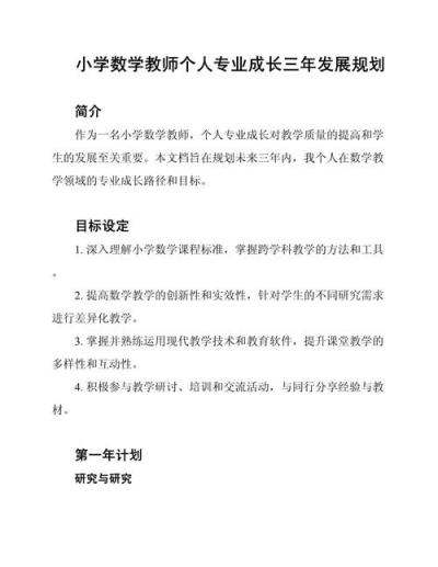
如何撰写小学数学教师个人发展三年规划?
如何让大学生教好小学数学?
九州小学的数学董老师怎么样?
新东方小学数学课程如何?
坪地六联小学数学教学质量如何?
如何高效解答小学数学探究性试题?
哪个软件能教孩子做小学数学题比较好用?
小学二年级数学如何认识钟表?
小学生做数学题的简单方法有哪些?
如何为小学生选择合适的奥数题?
如何教小学生上数学课?
小学数学中如何快速教会一半的概念?
小学数学试题解题思路怎么写?
小学飞镖原理数学题怎么做?
小学数学母题举一反三效果如何?