物生地男生可以报什么专业2024好就业?物生地可选专业一览表2024
为了迎接高考,考生在高中阶段会进行选科,物生地是最常见的选科组合,它包含物理、生物、地理三门学科,该组合比较适合男生,尤其理科思维强,擅长物理、生物、地理,且对这三门学科有着浓厚兴趣的男生。那么,物生地男生可以报什么专业2024?且还好就业,下文为大家整理了,另外还为大家整理了物生地可选专业一览表2024,供参考!

物生地男生可以报什么专业2024好就业
物生地组合中,物理很明显偏向于理科,生物属兼具理科和文科的部分,地理的学习除了背诵和记忆,需要有一定的逻辑思维能力,可以说学科之间关联度还是很强的,整体可以将这个组合定性为强思维的偏理科组合。推荐男生选择的专业有:计算机科学、计算机科学与技术、电子信息工程专业、地质学、环境科学、 生物科学、海洋科学、临床医学、口腔医学、测绘工程、地质工程、农业水利工程、海洋渔业科学与技术、生物医学工程等。
1、计算机科学与技术专业
计算机科学与技术专业有知识更新快,实用性强,技术含量高等特点。另外市场对该专业毕业的毕业生需求量大,据《电脑迷》2017年第3期刊发的一篇论文显示:从整体发展趋势来看,中国计算机科学与技术专业毕业生的就业率和薪资仍然处于一个不错的水平。预计在未来的十年,中国的计算机专业人才需求仍将以每年100万左右的速度增加。所以男生选择这个专业,不愁未来毕业后找不到工作,且该专业就业面宽,可以在网络通信类科研院所、政府机构、银行、电力企业、计算机网络公司、通信公司等各类企事业单位从事计算机网络的科学研究、系统设计、系统防护、系统管理与维护和应用计算机科学与技术学科的系统开发、设计和系统集成等工作。
2、生物科学专业
生物科学专业与生物、医学等领域有着密切的关联,实用价值很高,该专业培养具备生物科学的基本理论、基本知识和较强的实验技能,能在科研院所、高等学校及企事业单位等从事科学研究、教学工作及管理工作的生物科学高级专业人才。随着社会的发展,该专业越来越受重视,毕业生未来的就业选择很广泛,可以去农、林、牧、渔类企业从事生物研究、生物技术、生产管理、技术开发;医药类企业:生物工程、生物制药、生化实验;教育类企业:生物教师、生物产品教研等工作。工作性质都比较单纯,不需要接触复杂的环境,有很多是整天在科研室里待着,如果男生性格比较内向,不擅长社交,不喜欢与人打交道,那么选择生物科学是个不错的选择。
3、地质学专业
地质学专业培养具有数学、物理、化学基础,具备良好的地球系统科学和人文素质,掌握现代地质学基础理论、专业知识和研究方法的高级专业人才。毕业生可以在工程勘察、管理等单位从事工程规划、勘察、评价等方面的工作;能在环境、水资源调查、旅游资源开发、地质灾害监测与防治等领域从事环境监测、资源调查、开发、利用等方面的工作;能在科研机构、高等学校及行政管理部门从事地质科学研究、教学及管理工作。由此可见,地质学专业的毕业生未来就业前景广阔,比较好找工作,并且与地质学专业有关的工作薪资待遇都很不错。
据了解,地质学专业在北上广工作的毕业生普遍工资很高,三年以内的平均工资大概是6000以上,但如果在山东、湖北、青海的话,工资会低一点,不会超过6000。因此建议物生地男生报考。
不过小编要提醒大家,色弱、色盲的不要选,即使选了也不会被相关院校录取。
4、海洋科学专业
海洋科学一听就是一个高大上的专业,与大海打交道,研究包括海水、溶解和悬浮于海水中的物质、生活于海洋中的生物、海底沉积物、海底岩石圈,以及海面以上大气边界层和河口海岸带等,随着行业的发展,该专业的毕业生就业状况良好,毕业生可以从事海洋科学研究、海洋资源调查与开发、海洋环境监测、海洋资源管理、海洋环境保护、物理学科研、渔业、海洋探测与监测仪器开发等工作。另外该专业的就业方向,还涵盖其他许多行业,像是大气科学、地质勘探、气象工作、有关学校的普通生物学教学、电子科技行业等。
最近几年,中国在海洋科学上取得了惊人的成绩,尤其是海洋资源利用、海底石油勘测、海产品生产等方面,已经走在了世界领先的位置,国家和政府部门的投入和重视,会让海洋科学领域的专业人才的需求量继续增加,所以物生地男生选择海洋科学,未来不愁找不到工作。且薪资待遇会很不错,并且工作环境好,比较纯粹,也很轻松,没有太大的压力,最主要是很体面。
5、农业水利工程专业
农业水利工程主要研究灌排工程学、水文学、水力学和工程力学等方面的基本知识和技能,以农业灌溉为主,也涉及到城市和工业用水领域,进行水利工程的勘测、规划、设计等。像是农田灌溉技术的研究,农业防洪防涝,雨水的集蓄利用,城市污水的排放处理,“南水北调”等跨流域调水工程的设计等。从农业水利工程研究的内容就能看出这个专业适合男生选,一般与水利工程相关的专业都比较适合男生,因为男生理工科思维较强,对数学、计算机方面的内容有浓厚的兴趣,满足农业水利工程专业对人才的要求。
另外,农业水利工程专业就业前景好,毕业生可以在水利、国土整治、城镇供水、水保和农业等部门从事勘测、规划设计、施工、管理以及科学研究等工作。长期与大自然接触,工作环境比较单纯,薪资待遇丰厚,享有国家的福利待遇,且五险一金都有,节假日也按照国家规定的走。
之所以建议男生选,是因为它是一份铁饭碗的专业,且工资很高,北京、江苏、浙江、河南、湖北、湖南、广东、贵州、陕西等省份,三年以内,基本都是6000以上的工作,像河北、山西、内蒙古、辽宁、吉林、山东、四川、云南、甘肃、青海、宁夏、新疆这些省份稍微低一点,在6000元以下。
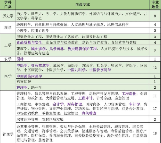
物生地可选专业一览表2024
物生地可选的专业很多,除了上文小编推荐男生选的,另外其实还有很多,为了方便各位考生和家长了解,下文小编用表格的形式呈现了。







本站部分文章来自网络或用户投稿。涉及到的言论观点不代表本站立场。阅读前请查看【免责声明】发布者:百科君,如若本篇文章侵犯了原著者的合法权益,可联系我们进行处理。本文链接:https://m.sxhanhai.com/senior/gaokao/132756.html